MapGIS自然资源和规划电子政务云平台 助推“互联网+政务服务”高质量发展
MapGIS自然资源和规划电子政务云平台作为“互联网+政务服务”信息化成果,基于MapGIS10.3全空间智能GIS平台,全面融汇自然资源和规划业务需求,打造了一套覆盖自然资源全业务的政务服务平台,实现“一网通办”,为持续推进“放管服”改革,助推政府治理现代化提供强力支撑。
自然资源和规划电子政务系统:创新服务模式 打破业务界限
(一)全业务覆盖
MapGIS自然资源和规划电子政务系统 从全业务角度出发,全面梳理规划、土地、测绘、地质矿产等领域业务,按照“一类事项一个部门统筹、一个阶段同类事项整合”的原则,合并审批、优化流程、简化材料,实现全业务流程优化再造。同时,从流程关联、协同等角度入手,借助互联网思维,创新服务模式,实现跨部门的业务协作。
图1 自然资源和规划电子政务系统
(二)全空间带图审批
通过实现轻量级WEBGIS应用,摆脱以往繁重复杂的加载模式,去掉框架、插件概念,实现表单界面到图形应用的快速切换,能够紧密贴合业务和展现业务。同时,通过丰富的数据基础,利用海量多源三维数据高性能渲染能力,全空间一体化分析能力,实现地上、地表、地下全空间带图审批,为自然资源空间规划、管理与决策提供更加全面支持。

图2 全空间带图审批
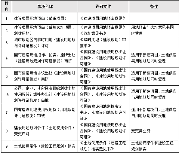
(三)“多审合一”业务事项审批
整合原国土资源及原规划业务审批事项,将多头审批、重复审批等同类性事项全部合并为一项审批,推行“一窗受理,一表申请,一套材料,一本指南”等并联审批方式。根据事项办理类型分类梳理,“多审合一”业务事项如下

表3 “多审合一”业务事项
(四)省市县一体化支撑权力下放
MapGIS自然资源和规划电子政务系统采用统一数据,统一平台,统一流程的省市县一体化设计思路,上级单位可为权力下放区域创建相应的子系统和用户,通过系统对业务类型的自动判断,将案卷分类投放至对应权力下放区域子系统中,实现业务审批的权力下放。同时,配合在线生成建设用地分析报告等功能辅助决策完成业务审批。l 自然资源和规划移动办公系统:实时互联随时随地移动办公突破时间和空间限制,采用移动互联技术,为智能手机终端量身定制移动办公系统。在保证访问网络安全的前提下,可以随时随地实现公文处理、移动邮件、通知公告、决策统计等功能,将电子政务系统原有的各种办文办会、业务审批、图形管理等系统扩展延伸到移动终端,真正实现任何时间、任何地点、任何场景畅享办公。

图4 自然资源和规划移动办公系统
自然资源和规划共享服务门户:推进“互联网+”政务服务
通过自然资源和规划共享服务门户,MapGIS自然资源和规划电子政务云平台与政务一体化平台无缝对接,实现业务数据互联互通,让“一窗”受理,变“群众来回跑”为“部门协同办”,变“被动服务”为“主动服务”,真正做到“让数据多跑路,群众少跑腿”,提升自然资源政务服务实效。

图5自然资源和规划共享服务门户
“互联网+政务服务”不是简单地将政务服务“+”到互联网,而是用互联网思维,思考政务服务顶层设计,转变政府职能,优化传统业务流程、改革创新体制机制。MapGIS自然资源和规划电子政务云平台作为服务于政府、科研院所、企业等组织机构的服务平台,凭借二十余年自然资源信息化建设经验,充分利用互联网等新技术,实现政务服务线上线下融合互通,跨地区、跨部门、跨层级协同办理,全城通办、就近能办、异地可办,服务效能大幅提升。目前MapGIS自然资源和规划电子政务云平台已广泛运用于湖南、陕西、山东、山西等地,为全国各地政府部门深化“简政放权、放管结合、优化服务”改革提供有效协助,助力“互联网+政务服务”高质量发展。
伴随着互联网手段不断更新升级,电子政务发展逐渐呈现出社会化、智能化、多样化等趋势,MapGIS自然资源和规划电子政务云平台将进一步细化完善,提升政务应用集成支撑能力,切实把握和预判群众办事需求,持续推进电子政务系统互联互通,为政务服务插上“互联网+”的翅膀,让政务服务更智慧、更智能、更便捷。






